色情小说网
兰大主页
English
色情小说网
色情小说网概况
色情小说网简介
学院领导
机构设置
学科设置
学术委员会
学位委员会
教学指导委员会
院训院徽
历任领导
联系我们
师资队伍
荣休教授
教授
副教授
讲师
兼职教授
兼职教师
本科教学
教学动态
专业介绍
培养方案
招生工作
暑期学校
本科教育教学巡礼
研究生培养
培养动态
招生工作
培养方案
科学研究
科研动态
科研项目
主要成果
《中亚研究》
研究机构
智库建设
对外交流
学术来访
出国访问
国际合作
学生交流
党群工作
党建动态
组织机构
工作指南
学生工作
团学动态
学生服务
奖励资助
就业指导
团学组织
校友之家
人才招聘
服务指南
工作指南
党建动态
组织机构
工作指南
色情小说网
党群工作
工作指南
正文
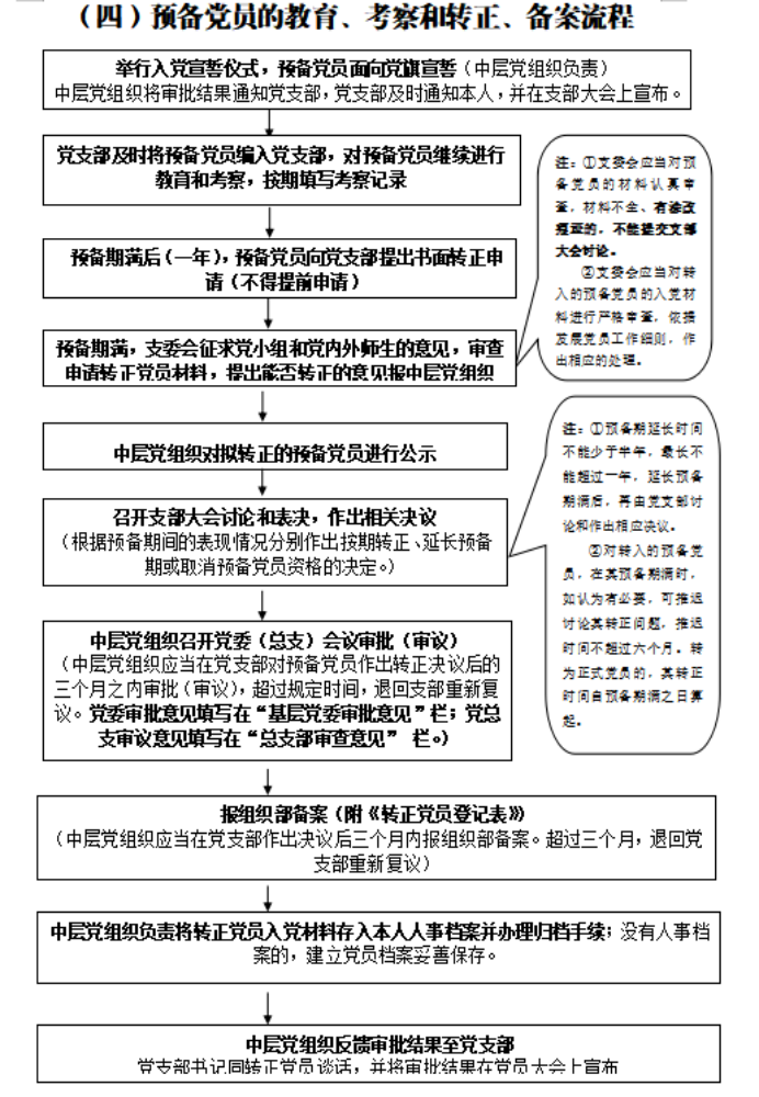
色情小说网 发展党员工作各环节流程图
日期:2019-08-01
作者:
点击:[]
上一篇:
党支部“三会一课”等相关工作流程图
下一篇:
色情小说网 关于进一步提升学生党员质量的...